Hare Kṛṣṇa,
What a deep and beautiful topic — truly an enigma that humbles even the most sincere devotees!
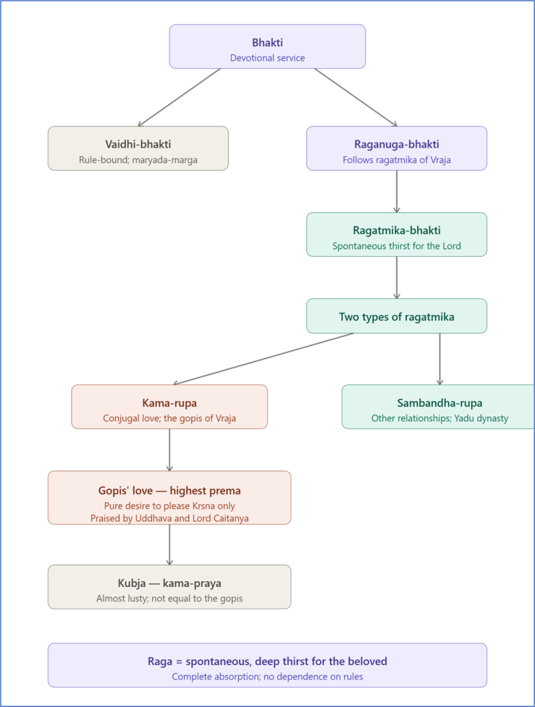
To better understand the various layers of rāgānugā-sādhana-bhakti, I have used AI to create a simple chart illustrating the key concepts from today’s lesson.

In order to properly understand rāgānugā-sādhana-bhakti, it is essential to first dissect and deeply reflect upon the definition of rāga itself.
Brs. 1.2.272 : “Rāga is defined as spontaneous, deep thirst for the object of love. Bhakti that is impelled exclusively by such a thirst is called rāgātmika-bhakti.”
Breaking it down simply, rāgā is:
- Spontaneous — it is not forced, not driven by rules or regulations, but arises naturally and irresistibly from the heart, just like the eye is naturally drawn to beauty.
- Deep thirst — it is not a casual interest or mild affection, but an intense, all-consuming longing. The Sanskrit word used is āviṣṭatā, meaning complete absorption — the devotee is so immersed in the beloved that nothing else exists for them.
- For the object of love — in the spiritual context, this object is exclusively Śrī Kṛṣṇa. The thirst is not for one’s own pleasure but entirely for the happiness of the Lord.
Srila Viśvanātha Cakravartī Ṭhākura clarifies beautifully that rāga is that love-filled thirst which generates complete absorption in the object of love — and importantly, there is no fault in this rāga even if it does not conform to expected rules, because it operates on a plane far beyond rules and regulations.
In short — rāga is the heart running toward Kṛṣṇa on its own, out of pure love, without being told to.
Another Sanskrit term that caught my attention and endeavor to understand better is kāma-rūpā.
Brs. 1.2.273: There are two types of rāgātmika-bhakti: that impelled by conjugal feelings (kāma-rūpā) and that impelled by other relationships (sambandha-rūpā).
It is also interesting that our acaryas say that kāma-rūpā is non-different than prema.
“That which is famous as prema is called kāma-rūpa in this verse.“ (Srila Viśvanātha Cakravartī Ṭhākura’s Commentary on BRS 1.2.283)
The acaryas are also so brilliant that to distinguish kāma-rūpa from other varieties of kāma, they gave the example of Kubjā.
“On the other hand, the lusty desire of Kubjā is described by learned scholars as being “almost lusty desire.” Kubjā was a hunchbacked woman who also wanted Kṛṣṇa with a great ecstatic love. But her desire for Kṛṣṇa was almost mundane, and so her love cannot be compared to the love of the gopīs. Her loving affection for Kṛṣṇa is called kāma-prāyā, or almost like the gopīs’ love for Kṛṣṇa.” (The Nectar of Devotion Chapter 15)
In essence, kāma-rūpa-rāgātmika-bhakti is bhakti impelled by conjugal feelings. This is bhakti whose very form is pure, spontaneous conjugal love for Kṛṣṇa — not material lust, but the highest form of prema. The thirst here is entirely for the pleasure and happiness of Kṛṣṇa, with not even a trace of desire for one’s own enjoyment. This is what makes it prema and not ordinary lust. It is most brilliantly and perfectly manifested in the gopīs of Vraja, whose love for Kṛṣṇa is so complete that they worry even about Kṛṣṇa’s tender feet being hurt by pebbles on the forest path. It is called kāma-rūpā because it is the cause of various amorous actions — but all directed exclusively toward pleasing Kṛṣṇa. Even great devotees like Uddhava and Lord Caitanya Himself praised this as the highest and most desirable form of devotional love.
Brs. 1.2.283: Definition of kāmarūpa-rāgātmika-bhakti: That type of bhakti with full absorption in the beloved is called kāma-rūpa-bhakti which produces an intrinsic thirst for a conjugal relationship with the Lord in the ātmā. It is called bhakti because in that condition there is only eagerness for giving pleasure to Kṛṣṇa.
On the other hand, the other type of rāgātmika-bhakti – Sambandha-rūpā – is bhakti impelled by other relationships. This is bhakti arising from other types of loving relationships with Kṛṣṇa — such as friendship, parental affection, or servitude. The members of the Yadu dynasty, who had deep affection for Kṛṣṇa as a friend and family member, are the primary example of this type. Srila Jīva Gosvāmī notes that although kāma-rūpā is technically also a relationship, it is mentioned separately because of its supreme importance — just as one might say “everyone is coming, and the king is also coming,” even though the king is included in “everyone.”
In essence, both types share the quality of spontaneous, rule-free absorption in Kṛṣṇa — the difference lies only in the flavor or mood of the relationship through which that love flows.
So the key driving force of rāgānugā-sādhana-bhakti is LOVE.
Can we say that when the driving force behind our sādhana-bhakti is spontaneous love and heartfelt longing for Kṛṣṇa — where the heart is naturally and irresistibly pulled toward Him — it is rāgānugā-sādhana-bhakti? And when the driving force is primarily rules and regulations — where we engage in devotional practice because scripture prescribes it, and love is still developing — it is vaidhi-sādhana-bhakti?
In other words, both may externally look the same — the devotee chants, worships, and serves — but the inner impulse that moves them is entirely different. In vaidhi, the devotee is pushed forward by the injunctions of scripture. In rāgānugā, the devotee is pulled forward by the thirst of the heart.
What a profound and deeply personal topic this is — one that calls not just for study and understanding, but for quiet meditation, honest introspection, and deep reflection upon one’s own heart and spiritual practice! All glories to Śrīla Prabhupāda!